2025年中国乳制品行业分类情况、发展历程及相关政策
乳制品是指使用牛乳或羊乳及其加工制品为主要原料,在法律法规及标准规定的条件下,加入或不加入适量的维生素、矿物质和其他辅料,加工制成的各种食品,也叫奶油制品。根据生产工艺不同,可将乳制品分为白奶、酸奶、奶酪以及其他乳制品四大类。其中白奶和酸奶属于液态奶,是经过净化、均质、杀菌等工艺处理后包装销售的液态乳制品,根据灭菌方式和保质时间不同,又可分为常温奶和低温奶,是我国乳制品消费的主要版图;黄油和奶酪是干酪品类,是生牛乳经过分离均质和巴氏杀菌后发酵、凝乳制成的营养价值较高的乳制食品。
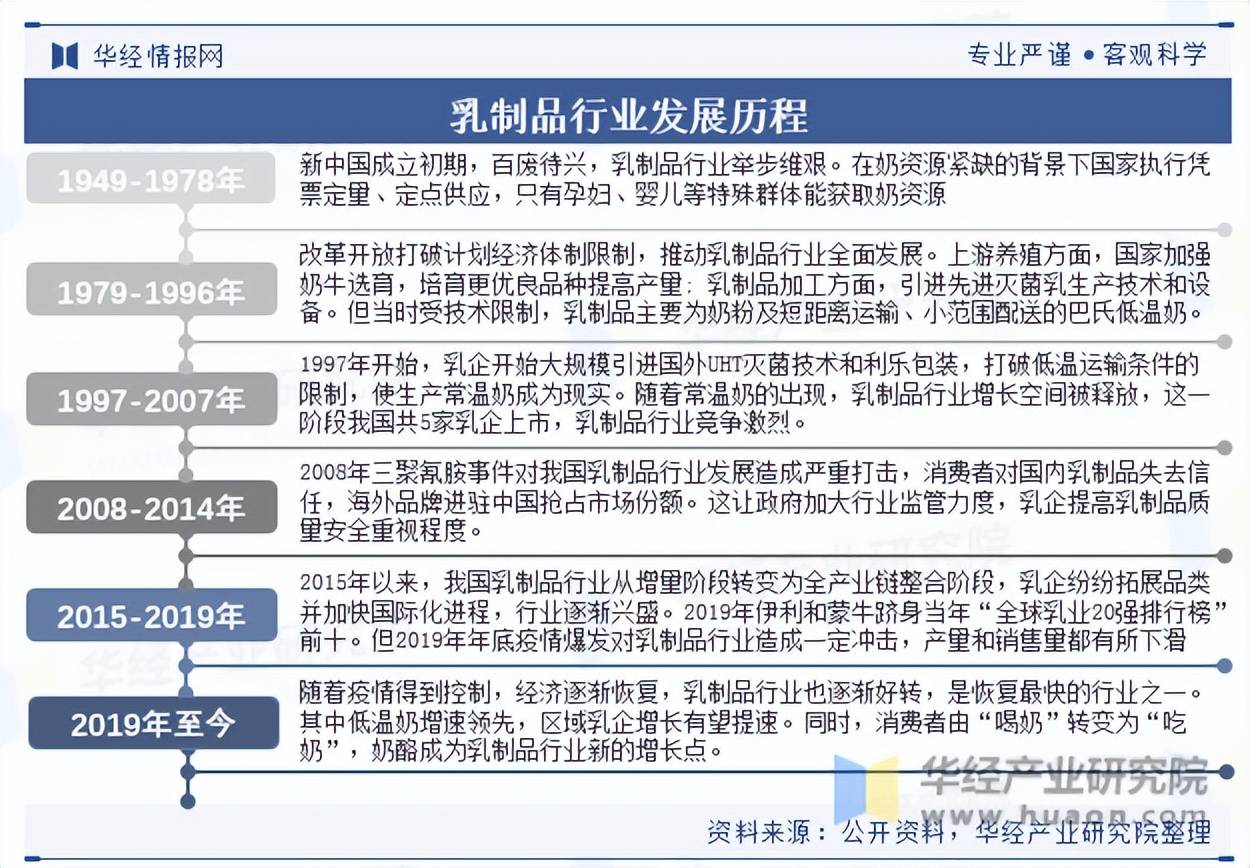
相较于发达国家,中国乳制品行业起步较晚,但受益于中国经济快速发展以及庞大的人口基数,乳制品行业快速发展,渗透率迅速提升,现已成为世界第二制品市场。总结乳制品行业发展历程,可以分为贫瘠期、革新期、发展期、提质期、兴盛期以及疫情以后逐渐恢复6个阶段。
本文节选自华经产业研究院发布的《2023年中国乳制品行业发展现状及竞争格局分析,行业仍有较大发展空间「图」》,如需获取全文内容,可进入华经情报网搜索查看。
2008年三聚氰胺事件后国务院颁布《乳品质量安全监督管理条例》,是行业第一部法规,保障乳制品的健康稳定发展。“十四五”期间,《“十四五”奶业竞争力提升行动方案》鼓励乳企全产业链一体化建设;用好“本土”优势,打好“品质”、“新鲜”牌,积极布局奶酪等其他乳制品细分品类;加强消费宣传引导,从而在2025年实现全国奶类产量达到4100万吨左右,百头以上规模养殖比重达到75%左右。
乳制品营养丰富,越来越多的消费者意识到乳制品对人体健康的益处。根据《2022中国奶商指数报告》调查显示,82.2%的公众认可喝奶能提升免疫力,80.4%的公众认可喝奶有助于预防骨质疏松,73.7%的公众认可喝奶能补充能量。消费者对乳制品的功能诉求主要集中在健康方面,此外,消费场景多元化趋势显现。传统乳制品主要消费场景是早餐和礼品赠送,但随着产品功能的不断丰富,乳制品逐渐用于运动健身、公司团建、下午茶以及社交聚会等新兴场所。
华经产业研究院为助力企业、科研、投资机构等单位了解乳制品行业发展态势及未来趋势,特重磅推出《2025-2031年中国乳制品行业市场深度研究及投资潜力预测报告》,本报告由华经产业研究院研究团队对乳制品行业进行多年跟踪研究,使用桌面研究与定量调查、定性分析相结合的方式,全面解读乳制品行业市场发展现状、上下游产业、竞争格局及重点企业等相关因素;科学运用研究模型,多维度对行业投资风险进行评估后精心研究编制。



